git
Git Flow
A successful Git branching model
Most used commands
# Configure user information for all local repositories
git config --global user.name "[name]"
git config --global user.email "[email address]"
git clone [url] # Clone from repository
git fetch # Downloads all history from the remote tracking branchesgit pull # Updates your current local working branch with all new commits from the corresponding remote branch
git init # Init an existing directory into a new Git repository inside the folder you are running this command.
git remote add origin [url] # Specifies the remote repository for your local repository.
git branch [branch-name] # Creates a new branch
git branch -d [branch-name] #Deletes the specified branch
git add [file] # Snapshots the file in preparation for versioning
git commit -m "[descriptive message]" # Records file snapshots permanently in version history
git log # Lists version history for the current branch
git stash
git stash list/pop/drop
git tag <tag-name>
git push # Uploads all local branch commits to remote
git push -u [remote-repository] [branch-name] # Publish local branch to remote
git merge [branch] # Combines the specified branch’s history into the current branch.
git rebase [branch-name] # Rebase the specified branch’s history into the current branch.
git rebase -i HEAD~[n] # Rebase n commits before HEAD
git reset [commit] # Undoes all commits after [commit], preserving changes locally
.gitignore
Sometimes it may be a good idea to exclude files from being tracked with Git. Only source code should be added into the git version control system. This is typically done in a special file named .gitignore. You can find helpful templates for .gitignore files at github.com/github/gitignore.
git worktree
git worktree list
git worktree add <path> <branch>
git worktree prune
git worktree remove
git-lfs
Git Large File Storage is an open source Git extension for versioning large files.
git lfs help [command] # it will help you check how to use command.
查看 lfs 文件大小
- 查看 lfs 管理的文件名和各自的大小:
git lfs ls-files --size - 查看所有 lfs 的总大小:
- GB:
git lfs ls-files --debug | awk -F: '$1~/size/{t+=$2} END {printf "Total is: %.2fGB\n", t/1024/1024/1024}' - TB:
git lfs ls-files --debug | awk -F: '$1~/size/{t+=$2} END {printf "Total is: %.2fTB\n", t/1024/1024/1024/1024}'
- GB:
- 查找 lfs pointer 指向的文件的位置:
find . | grep $(cat <git-lfs-file-name> | grep oid | cut -d ":" -f 2) - 删除 lfs pointer 指向的文件在本地的缓存:
rm $(find . | grep $(cat <git-lfs-file-name> | grep oid | cut -d ":" -f 2))
Pull lfs files one-by-one
#!/bin/bash
for dir in observations/*/; do
echo "Pulling $dir"
git lfs pull -I "$dir"
done
使用 Git 作为管理工具的软件开发指南
在软件开发的过程中,不可避免的会遇到需要版本管理的场景,Git 就是一种用来为代码类文件做版本管理的软件。尽管除此之外它还有其它作用,不过,本节将专注在介绍那些使用 Git 作为代码管理工具的软件在开发过程中的通用工作流。比如 GitHub 上的各种开源项目,或者某些项目、公司内部的开发项目。本节将要介绍的工作流会以 GitLab 平台为样例,介绍一种最常见、最基础最通用的工作流,在其它平台或工具下也具有类似的流程顺序,只是对应的操作名称、工具有差异。
此外,本指南面向对以下这些要素中的一项或多项有需求的人群,如果这些要素全都不在你的需求范围内,那么你不是本指南的受众:代码管理、版本管理、代码协作、软件开发、Git、开发流程、项目维护。
前置知识
本指南需要你具备一些前置知识,完成一些基本操作。
- 下载 Git
- 了解什么是终端/命令行/shell/terminal,并且会在其中执行命令
- 使用 Linux 或 Mac OS
- 写过代码
- 至少能够访问一种使用 Git 的代码管理平台,例如 GitHub, GitLab, Gitea 等
最好能了解一些概念,如果不了解也影响不是很大:
- graph
- hash code
Git的常见操作
初始化
- 在使用工具管理一组代码的时候,我们需要让这个工具知道哪些代码是它要管理的,那么对于Git来说,这个指令是:
这个指令会把运行这个指令时所在的文件夹认为是一个Git仓库,也就是需要被它管理的地方。不管是你已经写了一些代码想开始用 Git 管理,还是想在一个空文件夹下面开始用 Git 管理,都可以使用这个指令。git init
获取已经存在的仓库
-
对于已经由 Git 管理的代码仓库,可以使用这个指令将其下载到你本地:
git clone <git_url>其中
<git_url>请替换成你想获取的那个代码仓库的地址。这样会把对应的代码仓库下载到你运行这条指令的文件夹下。
基本配置
-
很多情况下,用 Git 意味着你可能需要和其他人合作开发同一个代码仓库。那么你需要通过以下指令告诉 Git ,当前正在开发的人的身份:
git config --global user.name "[name]" git config --global user.email "[email address]"不过要注意,这两条指令是全局配置,也就是说这台设备上的所有Git仓库默认都会以这个身份记录变化。所以如果你正在配置的设备不是你的私人设备,或者你可能会用不同身份向不同仓库提交代码,那么就不要加
--global选项。 -
有的时候,你可能已经用Git在本地开发了一段时间,想把代码仓库上传到某个平台上去,那么那个不在你本地的平台一般称呼为远端/服务器/remote或者就是那个平台的名字。
当你想为当前本地的仓库指定远端的地址时,使用:git remote add origin [url]这条指令的意思是将
url所在的代码仓库设置为你当前仓库名为origin的远端对应仓库。 -
Git 是一个对代码进行版本管理的工具,它的应用场景是对有分行的文本内容进行管理,这就意味着 Git 不应该负责对除此类文件以外的其他文件管理,也无法做好对其它类型文件的管理。
常见的应该由 Git 管理的文件例子:代码源码,有分行的文本文件,有分行的各种格式的配置文件,有分行的文档文本,所有开发者通用的配置文件。
常见的不应该由 Git 直接管理的文件例子:图片,音频,可执行文件,压缩包等各种二进制文件,大型 3d 模型,无分行数据集。本地缓存文件,本地运行日志,本地特有的环境、IDE等配置文件。
为了显式地告诉 Git 哪些是它不应该(直接)管理的文件,可以使用一些功能或工具:
作出改动
-
拉取远端所有最新的记录:
git pull -
将文件标记为准备记录它的快照:
git add <file-name> -
把目前所有标记好的文件都保存到历史记录中,并且添加一条信息,这个操作称为 commit :
git commit -m "[descriptive message]"每次commit,git将标记了需要管理的所有文件创建一份快照。不同的commit在git中表示为一个一个独立的节点,节点之间有先后关系。
-
将当前分支上的记录推送到远端仓库:
git push -
在很多commit的关系网中,每条线性的commit链被称为一个branch(分支)。可以通过一些指令灵活切换当前正在开发的位置、删除分支等。
-
切换分支:
git switch <branch-name> -
创建新分支:
git branch [branch-name] -
删除分支:
git branch -d [branch-name] -
当我们想标记某个 commit 为特殊的状态、版本,那么可以用如下指令为当前的 commit 打上 tag :
git tag <tag-name> -
创建了新的分支后,使用如下指令将其推送到远端:
git push origin <new-branch-name> git push -u <remote-branch-name> -
每个分支总是从某个已有的commit产生出来的,当我们想变更一条分支的检出点(checkout 出的那个commit)时,可以使用:
git rebase <branch-name> git rebase -i HEAD~[n]当我们从图(graph)的角度理解 git 的组织形式时,我们当前对 git 所管理的内容操作实际是我们使用了一个名为
HEAD的游标,指向 git graph 中的不同节点(commit)。当使用
git rebase <branch-name>时,这意味着把当前分支的检出点移动到<branch-name>的最新处。HEAD是指当前正在开发的位置所对应的 commit 。如果使用了
-i选项,这意味着 rebase 的过程是交互式的,你需要动态地修改 git 反馈给你的 rebase 配置文件,来修改你想对每个具体的 commit 所进行的操作。每个选项的含义在反馈的配置文件中有出现,请仔细阅读。最常见的使用选项是pickfixup,pick意味着需要保留选定的 commit 和 message,fixup意味着将对应的 commit 与它前一个合并并丢弃本条 commit message. -
暂存当前工作区中尚未commit的内容:
git stash # 查看暂存/应用最后一个暂存/丢弃最后一个暂存 git stash list/pop/drop
查阅信息
-
当你想查看当前仓库的状态,比如有哪些文件已经提交了、哪些被改动了之类的信息,使用:
git statusGit 底层对所有文件、commit 的识别都是通过对应的 hash code 来进行的,所以 git 中的大部分操作需要指定分支名或别的什么名时,都可以用 hash code 指定;同时,查看状态时也可以查看 hash code 是否一致判断当前所在的 commit 是否一致。
-
查看当前分支:
git branch -
查看当前的开发记录:
git log
工作流
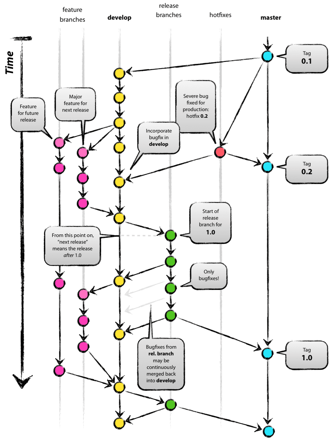
一个完整且理想的大型仓库的 git graph 是这样的:

这张图片意味着:
master分支上只含有关键的、重要的版本。develop分支负责对所有 feature 分支的维护,所有的新feature的开发都会合并在feature上。- 当决定将要发布release时,指定状态的
develop将会转移到release上,release会进行全面的测试和必要的 bug 修复的工作,确认无误后将确认后的状态合并到master上并打上tag。
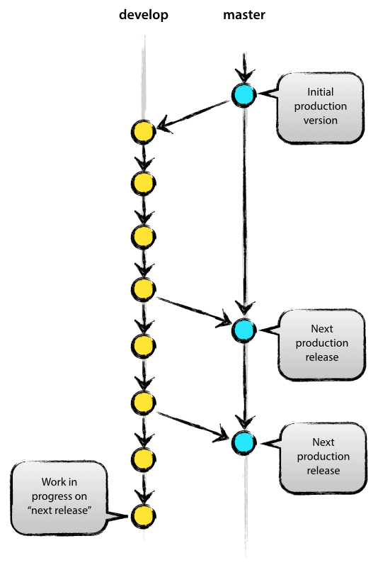
在大多数中小型项目中,是几乎用不到这样完整的开发流的,一般,上述模型会被简化为只有两个主要部份:

那么开发时对每个分支的定义将变为:(不要关注branch的名字,关注它的作用,在不同组织、机构、公司命名可能有各自的习惯,但是作用是基本相同的。)
- 一个分支用于维护已经开发好的所有功能,来自开发中的各种 feature 都只能被 merge 进入此分支。此分支可能会叫做
master或者develop或某个特殊的项目名称project_name.后续我们暂时称为master - 每个 feature、bugfix 都会从
mastercheckout出去,然后进行实际开发,在对应的内容开发完毕并且通过各种测试后才能被合并回master - 每隔一段时间,maintainer 会根据开发状态决定要不要发 release, 如果要的话,直接在
master上对应的 commit 打上tag,将tag对应的状态发布为特定版本的release。
Developer 视角
本小节从 developer 的视角,阐述如果你想加入某个项目的开发,最基本的工作流是什么样子的。
- Clone 源码至本地
使用git clone将需要开发的代码拉取到本地。然后配置自己的git个人信息。 - 在新分支中开发
先使用git switch切换到你想要开发的分支上,一般来说这个分支是master。然后使用git checkout -b <new-branch-name>从你想开发的分支上创建一个新的分支出来,记得满足项目所需的分支名命名规则。 - 进行改动并测试
在这个分支上完成一些独立且完整的功能开发,开发完成后进行测试。
请记得遵守自己开发语言的 coding style 以及其它可能的代码规范. - 提交更改
将每个完整独立的功能使用一个 commit 提交。如果在开发过程中混杂了一些临时的 commit,请使用git rebase整理自己的提交记录,确保每个 commit 完整且独立,并且使用了[[#良好的 commit message]]或遵守项目的 commit message 要求。
此外,对于具体的项目,可能还需要更新[[#CHANGELOG]]、文档或者其它文件。 - 推送到远端
使用git push将开发完成的代码推送到远端。
提出 Merge Request 或 Pull Request 之前,一般需要确保分支已经 rebase 至目标分支的最新情况,来保持线性的开发历史。 - 提出 Merge Request 或 Pull Request
在对应的代码平台上,提交MR或者PR。按照项目的要求填写清楚信息,选择好项目指定的 tag。将reviewer修改为仓库指定的人选或者maintainer。如果MR已经准备完成,assign项目要求的人员或者maintainer;如果尚未完全准备好被review,assign你自己。 - 等待服务器的自动化检查流程运行完毕,如果某些必要的自动化检查未通过,请按照未通过的原因修改自己的代码。重复2-4步直至可以动过全部必要的自动化检查。
一般这些自动化检查会显示为一个红色或绿色的标识状态的图标。可能会叫做CI/CD,pipeline,action等。 - 等待 reviewer 给出反馈,如果有需要改动的地方,根据意见重复2-4步,改动完成后回复提出意见的人,清楚地表明已经完成修改,直至reviewer认为没有问题。
- 等待PR或MR被合并。一次单一的开发就完成了。
- 继续使用项目,在发现有问题时,提交详细的问题描述至 issue 区。或者继续完成maintainer指派给你的开发任务。
Maintainer 视角
本小节从 maintainer 的视角,阐述如果你成为某个项目的 maintainer, 需要做好什么才能维护项目的工作流。
- 确保你维护的项目已经为开发者提供了明确的指南,来指引正确地他们向你维护的项目提交符合你内心要求的代码。
- 为你的项目设置必要的自动化检查流程。
对于普通的提交,这些自动化检查可能会包括:对代码的静态检查,对文本、代码的格式、拼写检查,对某些代码的可编译性检查,对有需求的信息提供与否的检查,代码的测试、分支内容是否最新。
对于合并后、打上tag的提交,这些自动化流程可能会包括:自动关闭有关联的 issue 或其它外部平台的资源,自动发布有关代码或构建后的产物至需要的目的地,自动更新某些描述、文档、运行中软件的版本等。 - 等待新接收到的PR或MR所有自动化检查通过。
- 对需要 review 的代码分配合理的 reviewer (小型项目一般就是你自己),让他检查所有需要人工检查的内容。比如:此问题的解决是否必要,目标分支是否正确,代码实现是否正确高效,是否提供了必要的注释或说明 ,是否出现了不应当出现的文本内容(有侮辱性的词汇,有风险的实现等)。
检查后需要指引开发者完成有关修复,直至没有问题。 - 合并分支至目标分支 。合并时可能需要注意:是否需要将本次 MR 或 PR 中所有的 commit 都合并成一个 commit 再合并,是否需要产生一个merge commit,是否需要自动将分支 rebase 至最新。
- 及时根据项目情况,更新:
- 开发指南和有关文档
- 关闭已解决、不需要解决的 issue
- 为 issue 分配合适的开发者
- 检查 MR 或 PR 的进展
- 配置必要的自动检查流程
通用开发规范
以下是一些常见的、通用的开发规范,在具体项目中可能会有不同的具体要求,需要以具体项目的要求为准。但是在你自己创建项目时,或者项目还没有规则时,使用这些规则是一个不错的开始。
良好的 commit message
commit message 必须简短明确,不要夹杂语义不明或重复性、含糊性的表述。请参考以下链接。
https://wiki.openstack.org/wiki/GitCommitMessages#Information_in_commit_messages
当然,在某些项目中 commit message 可能还需要满足某些格式要求,以规范形式,或者使得某种自动化工具可以自动从中提取信息,具体情况应当按照具体项目的要求进行。
分支
用不同的前缀来命名不同的分支,常见的分支前缀如下:
feature/: 开发了新 features 或者相关改动的分支.bugfix/: 修复 bugs 的分支,例如:bugfix/missing_validation_checkbackport/:将更改应用到之前的版本上的操作。wild/: 前述未包含的其他分支, 例如临时分支,测试分支等.
在部分项目中,可能还需要在前缀中添加开发者姓名或开发子项目或子模块的名称:
prefix/your_name/usage: 同时需要在前缀中加上你(开发者)的名字,明确分支所属权,例如:feature/changshan/socket- 如果某个代码仓库包含多个子项目、子模块,或者多个开发的方向,则需要指名正在开发的子项目。例如存在某个叫做
fire的子项目,那么为它开发feature的分支应当命名为feature/fire/<the-feature-name>
版本控制
为了了解和标识软件的开发进展,有时候我们为代码打上 tag,标识当前的软件版本,版本的定义需遵循如下的规则: Semantic Versioning 2.0.0
CHANGELOG
Changelog 用来记录代码变更的情况,它的使用 遵循: Keep A Changelog 1.0.0
常见问题
- 你这也算常见/xxx?我以前在xxx就不是这样的。
是的,你是对的。 - 为什么GitHub叫Pull Request,GitLab叫Merge Request?
GitHub上维护的一般是开源的自由项目,从 - 如何配置一些自动化检查流程?
- 我想添加一个空文件到git中,怎么做?
在文件夹下添加一个空的名为.gitkeep的文件:touch .gitkeep - 有没有什么 git 有关的 VSCode 插件推荐?
其它有关需求传送门
如果本文中的内容你已全部理解掌握,仍然不能满足你的开发需求,那么说明你应该已经是一名具有搜索和学习能力的开发者了。这里提供了一些常见的进阶需求可能的技术方案或工具,你可以根据提供的链接或关键词自行搜索有关的资料。
- 将某个或某些已有的 commit 应用到指定的地方
git cherry-pick: https://git-scm.com/docs/git-cherry-pick - 利用git在commit前进行一些自动化检查和修改的工具
pre-commit: https://pre-commit.com/ - 将某些文件永久地从git的历史中删除,比如有时曾经误将大型二进制文件提交进git导致仓库体积爆炸
git-filter-repo: https://github.com/newren/git-filter-repo/?tab=readme-ov-file . 大体的操作是,先从pip安装这个git插件,然后用git filter-repo --analyze分析仓库结构,再用git filter-repo --invert-paths --path <path>剔除所有匹配的路径。